
新闻资讯最近比较忙,没怎么关注留言,今天打开居然有几十条私信,今天把能简单几句话回复的都回复了,剩下一两句话说不清楚的那我们就一个一个的来用文章解决。
首先留言里有朋友发过来一张手绘原理图,让我分析一下主要的工作原理,由于手绘原理图比较模糊,所以用软件来将原理图还原清晰一点,如下所示:

美彩国际 从上图我们可以看出,这个属于典型的反激转换型,我们也可以称之为回扫变压器型开关电源。这个从功能上大致可以分为电源输入电路,启动电路,主开关电路,保护电路,二次绕组整流滤波电路及反馈稳压电路。
电源输入电路主要由保险管F1、差模C11、C12;共模扼流圈L1、NTC、共模C3与C6;整流器D6;高压滤波电容E2、E3组成。
美彩国际 启动电路主要由R5;R14;滤波E1和稳压二极管Z1组成。
主开关电路由芯片1M0880与周围元器件共同组成。
保护电路:由VD1;C10和R8组成高压尖峰吸收保护线路,由C4和R3组成MOS管开关保护线路;由C9和R1组成的二极管开关保护线路。
二次绕组整流滤波电路元器件就比较复杂,我们在下面再详细介绍。
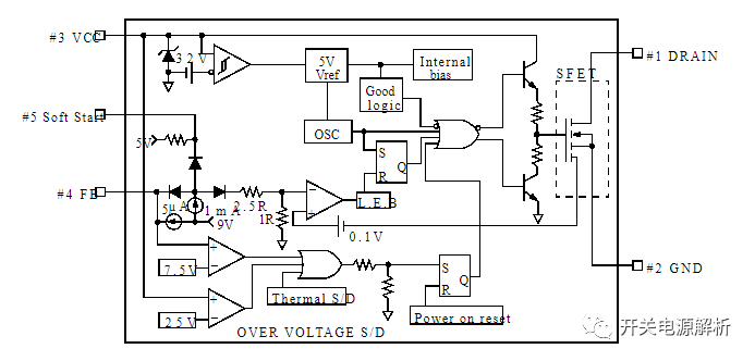
美彩国际 我从网上下载了主芯片的内部结构图,如下图所示:

美彩国际 据介绍里说,这款是周期过限制,具有过载、过压保护功能、欠压锁定、软启动、内部温度关断等优良的保护特性。
工作原理:
电源经保险管F1输入,电容C11、C12与扼流圈L1组成滤除电网共模干扰;C11、C12安规电容,电容C3和C6用于滤除电网差模干扰。
美彩国际 NTC是负温度系数热敏电阻,刚上电时电阻值较大,正常工作时,发热后电阻阻值变得较小,用于防止上电瞬间电网高压大电流对滤波电容E2、E3的冲击。
VD5为整流桥,将交流电压整流成脉动电压,再经E2、E3滤波,图中有个细节,那就是E2和E3都是200V耐压的电容,所以我们要将E2和E3进行串联;R9和R11分别E2和E3的放电电阻,在外接电源切断,芯片不能正常工作时,R9和R11就会将E2和E3上残留的电能进行释放,以免对人体意外触电。
R5为启动电阻,电压加到芯片的供电端,一旦系统正常工作后,二次绕组经VD4整流,E1滤波给芯片提供电源,电阻R12与电容E1组成RC滤波电路,提高电源的稳定性。稳压管Z1用于限制电压过高,防止损坏芯片,正常工作时,二次绕组的输出电压一般不会超过Z1的稳压值。
VD1、C10和R8组成RCD尖峰吸收电路,吸收芯片内部MOS管截止时一次绕组产生的尖峰电压。同理电阻R3和电容C4并联在芯片内部场效应管两端,也是起到保护作用。这种运用非常普遍,尤其是在可控硅电路中最为常见。
美彩国际 二次绕组整流由VD3承担,E3~E7为输出端滤波电容,5只470uF电容并联,相当于2350uF的容量。另外电容与L2构成π型滤波线路,输出稳定电压,纹波电压小,R13为电容的负载电阻,也可以称为放电电阻。R4为发光二极管DS1的限流电阻,用于指示电源正常工作与否。
稳压电路由电阻R2、R7、RW1和431共同组成,根据参数,我们可以计算出二次绕组的输出电压为:Uo=2.5*【1+R7/(R2+RW1)】;调节RW1的阻值,当RW1=0时,输出电压为27.5V;当RW=2K时,输出电压为22.6V。
美彩国际 稳压电路主要依靠431来平衡输出电压,当我们电源输出电压升高时,431的参考端电压也同步上升,驱动能力增强,经光耦拉低芯片的反馈FB脚电压,使得芯片开关占空比减小,输出电压相应降低,平衡了上升的电压值,达到自动控制平衡效果。
美彩国际 软启动功能是由芯片5脚来控制,初始上电瞬间,反馈信号还没有建立时,软启动可以限制芯片内部场效应管导通的最大电流,防止击穿。