
新闻资讯美彩国际 本文主要讲了六款简单的原理图,24V开关的工作原理是什么、24V开关电源图等内容,下面就一起来看看吧~
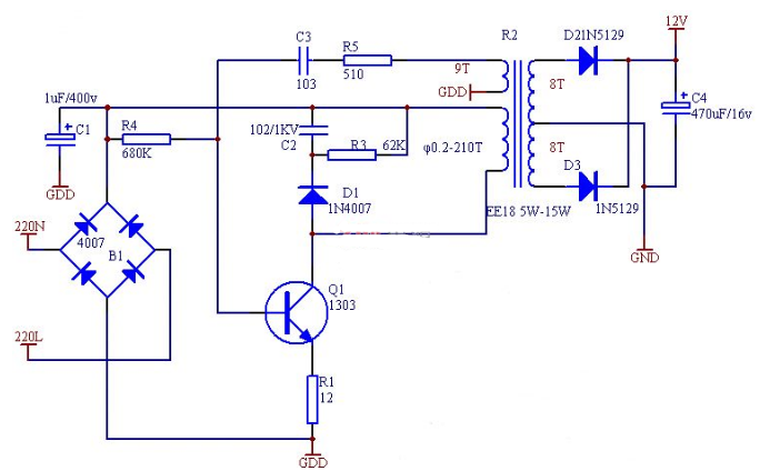
简单的开关电源电路图(一)
简单实用的开关电源电路图

美彩国际 调整C3和R5使振荡频率在30KHz-45KHz。输出电压需要稳压。输出可以达到500mA.有效功率8W、效率87%。其他没有要求就可以正常工作。
简单的开关电源电路图(二)
24V开关电源,是高频逆变开关电源中的一个种类。通过电路控制开关管进行高速的导通与截止,将直流电转化为高频率的交流电提供给变压器进行变压,从而产生所需要的一组或多组电压!
24V开关电源的工作原理是:
美彩国际 1.交流电源输入经整流滤波成直流;
2.通过高频PWM(脉冲宽度调制)信号控制开关管,将那个直流加到开关变压器初级上;
美彩国际 3.开关变压器次级感应出高频电压,经整流滤波供给负载;
4.输出部分通过一定的电路反馈给控制电路,控制PWM占空比,以达到稳定输出的目的。
24v开关电源电路图


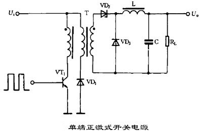
简单的开关电源电路图(三)
单端正激式开关电源的典型电路如下图所示。这种电路在形式上与单端反激式电路相似,但工作情形不同。当开关管VT1导通时,VD2也导通,这时电网向负载传送能量,滤波L储存能量;当开关管VT1截止时,电感L通过续流二极管VD3继续向负载释放能量。

美彩国际 在电路中还设有钳位线圈与二极管VD2,它可以将开关管VT1的最高电压限制在两倍电源电压之间。为满足磁芯复位条件,即磁通建立和复位时间应相等,所以电路中脉冲的占空比不能大于50%。
由于这种电路在开关管VT1导通时,通过变压器向负载传送能量,所以输出功率范围大,可输出50-200W的功率。电路使用的变压器结构复杂,体积也较大,正因为这个原因,这种电路的实际应用较少。
简单的开关电源电路图(四)
推挽式开关电源的典型电路如图六所示。它属于双端式变换电路,高频变压器的磁芯工作在磁滞回线的两侧。电路使用两个开关管VT1和VT2,两个开关管在外激励方波信号的控制下交替的导通与截止,在变压器T次级统组得到方波电压,经整流滤波变为所需要的直流电压。

这种电路的优点是两个开关管容易驱动,主要缺点是开关管的耐压要达到两倍电路峰值电压。电路的输出功率较大,一般在100-500W范围内。
简单的开关电源电路图(五)
在开关电源中电源反馈隔离电路由光电耦合器如PC817以及并联稳压器TL431所组成,其典型应用如下图所示。当输出电压发生波动时,经过分压后得到取样电压与TL431中的2.5V带隙基准电压进行比较,在阴极上形成误差电压,使光耦合器件中的LED工作电流生产相应的变化,在通过光耦合器件去改变TOPSwitch控制端的电流大小,进而调节输出占空比,使Uo保持不变,达到稳压目的。

反馈回路中主要元件的作用及选择:R1R4R5主要作用是配合TL431和光耦合器件工作,其中R1为光耦的限流电阻,R4及R5为TL431的分压电阻,提供必须工作电流以完成对TL431保护。
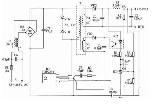
简单的开关电源电路图(六)
美彩国际 电路以UC3842振荡芯片为核心,构成逆变、整流电路。UC3842一种高性能单端输出式电流控制型脉宽调制器芯片,相关引脚功能及内部电路原理已有介绍,此处从略。AC220V电源经共模滤波器L1引入,能较好抑制从电网进入的和从电源本身向辐射的高频干扰,交流电压经桥式整流电路、C4滤波成为约280V的不稳定直流电压,作为由振荡芯片U1、开关管Q1、开关变压器T1及其它元件组成的逆变电路。逆变电路,可以分为四个电路部分讲解其电路工作原理。
