
新闻资讯美彩国际 偏置在电源中很重要。在电源内部,需要偏置电源给IC加电。在电源外部,可能需要偏置电源给系统中的MCU和/或其它局部电源加电。
美彩国际 很多低电压IC(额定电压小于100Vdc)都将偏置电源集成到该IC内部。不过,对于电源而言事情会变得更加复杂,因为现在需要处理高很多的输入电压。
偏置电源有几种设计方法。今天,我们将介绍在AC-DC应用中实现偏置电源的3种选项:线性、降压转换器或反激式转换器。
线性偏置电源
BJT线性可提供一款组件数量最少的简单偏置电源解决方案。不过,使用该方案的主要缺点是效率低。

图1 BJT线性偏置电源
在图1的实例中,要使用通用AC输入(85Vac至264Vac)实现12V/50mA的偏置电源,需要为R2应用2kΩ的最大器。即便使用串联电阻器,仍需补偿BJT上的损耗,在输入为264Vac时其可高达 5W。
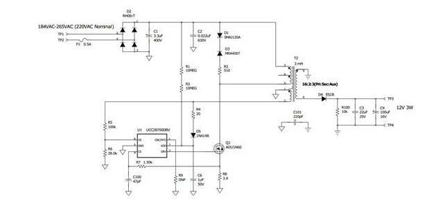
反激式偏置电源
美彩国际 反激式转换器偏置电源(如图2中的PMP8764)是常用的偏置电源解决方案,不仅提供安全隔离,而且还能提供多个偏置输出。

图2 反激式偏置电源
美彩国际 由于采用一次侧稳压 (PSR) 技术,因此光耦合器和补偿电路可从反激式偏置电源中移除,同时还可保持 5% 的输出稳压。
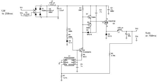
降压偏置电源
美彩国际 在电子仪表计量等特定应用中,无需隔离,而且反激式转换器中的定制变压器对于成本敏感型市场来说太贵。在这种情况下,降压转换器(如图 3 中的 PMP9087)是实现低成本偏置电源解决方案的更好选项,因为使用的是标准器。此外,使用 PSR 控制器(UCC28700 系列)还可实现快速负载瞬态响应,因为 PSR 控制器具有逐周期电压传感特性。

图 3. 降压偏置电源
美彩国际 对于需要低输出电压(9V 或更低)偏置电源的应用,p 通道 降压转换器(如图 4 中的 PMP5412)是反激式偏置电源的完美替代方案。
