
新闻资讯直流稳压电源的组成
直流稳压电源主要由四部分组成:电源变压器、整流电路、滤波电路和稳压电路。
1.电源变压器
美彩国际电源变压器是一种软磁电磁元件,功能是功率传送、电压变换和绝缘隔离,在电源技术中和电力电子技术中得到广泛的应用。
2.整流电路
“整流电路”(recTIfying circuit)是把交流电能转换为直流电能的电路。大多数整流电路由变压器、整流主电路和滤波器等组成。它在直流电动机的调速、发电机的励磁调节、电解、电镀等领域得到广泛应用。整流电路通常由主电路、滤波器和变压器组成。20世纪70年代以后,主电路多用硅整流二极管和晶闸管组成。滤波器接在主电路与负载之间,用于滤除脉动直流电压中的交流成分。变压器设置与否视具体情况而定。变压器的作用是实现交流输入电压与直流输出电压间的匹配以及交流电网与整流电路之间的电隔离。
美彩国际整流电路的作用是将交流降压电路输出的电压较低的交流电转换成单向脉动性直流电,这就是交流电的整流过程,整流电路主要由整流二极管组成。经过整流电路之后的电压已经不是交流电压,而是一种含有直流电压和交流电压的混合电压。习惯上称单向脉动性直流电压。
3.滤波电路
滤波电路常用于滤去整流输出电压中的纹波,一般由电抗元件组成,如在负载电阻两端并联电容器C,或与负载串联电感器L,以及由电容,电感组成而成的各种复式滤波电路。
4.稳压电路
稳压电路是指在输入电压、负载、环境温度、电路参数等发生变化时仍能保持输出电压恒定的电路。这种电路能提供稳定的直流电源,广为各种电子设备所采用。
直流稳压电源主要技术指标直流稳压电源的技术指标可以分为两大类:一类是特性指标,反映直流稳压电源的固有特性,如输入电压、输出电压、输出电流、输出电压调节范围;另一类是质量指标,反映直流稳压电源的优劣,包括稳定度、等效内阻(输出电阻)、纹波电压及温度系数等。
1、特性指标
(1)输出电压范围
符合直流稳压电源工作条件情况下,能够正常工作的输出电压范围。该指标的上限是由最大输入电压和最小输入-输出电压差所规定,而其下限由直流稳压电源内部的基准电压值决定。
(2)最大输入-输出电压差
该指标表征在保证直流稳压电源正常工作条件下,所允许的最大输入-输出之间的电压差值,其值主要取决于直流稳压电源内部调整晶体管的耐压指标。
(3)最小输入-输出电压差
该指标表征在保证直流稳压电源正常工作条件下,所需的最小输入-输出之间的电压差值。
(4)输出负载电流范围
输出负载电流范围又称为输出电流范围,在这一电流范围内,直流稳压电源应能保证符合指标规范所给出的指标。
2、质量指标
(1)电压调整率SV
电压调整率是表征直流稳压电源稳压性能的优劣的重要指标,又称为稳压系数或稳定系数,它表征当输入电压VI变化时直流稳压电源输出电压VO稳定的程度,通常以单位输出电压下的输入和输出电压的相对变化的百分比表示。
(2)电流调整率SI
电流调整率是反映直流稳压电源负载能力的一项主要自指标,又称为电流稳定系数。它表征当输入电压不变时,直流稳压电源对由于负载电流(输出电流)变化而引起的输出电压的波动的抑制能力,在规定的负载电流变化的条件下,通常以单位输出电压下的输出电压变化值的百分比来表示直流稳压电源的电流调整率。
(3)纹波抑制比SR
美彩国际纹波抑制比反映了直流稳压电源对输入端引入的市电电压的抑制能力,当直流稳压电源输入和输出条件保持不变时,纹波抑制比常以输入纹波电压峰-峰值与输出纹波电压峰-峰值之比表示,一般用分贝数表示,但是有时也可以用百分数表示,或直接用两者的比值表示。
(4)温度稳定性K
美彩国际集成直流稳压电源的温度稳定性是以在所规定的直流稳压电源工作温度TI最大变化范围内(Tmin≤TI≤Tmax)直流稳压电源输出电压的相对变化的百分比值。
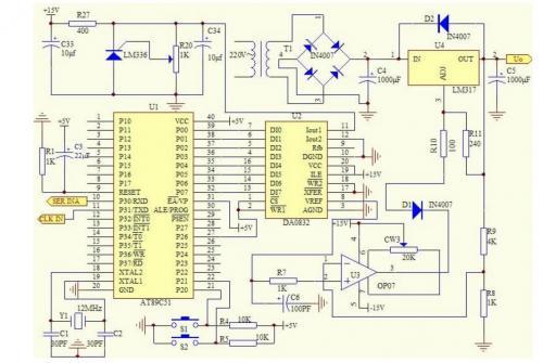
五款直流稳压电源电路图电路图一:
美彩国际整个电路通过单片机(AT89C51)控制,P0口和DAC0832的数据口直接相连,DA的CS和WR1连接后接P26,WR2和XFER接地,让DA工作在单缓冲方式下。DA的11脚接参考电压,通过调节可调电阻使LM336的输出电压为5.12V,所以在DAC的8脚输出电压的分辨率为5.12V/256=0.02V,也就是说DA输入数据端每增加1,电压增加0.02V。

电路图二:
美彩国际电容降压的5V直流稳压电源,下面这个电源,最大可以提供约55mA电流:

美彩国际电容降压的5V直流稳压电源下面这个电源,最大可以提供约120mA电流:

0-300v可调输出电路,这个电路为了与市电隔离加了一个1:1的变压器,可以不用这个变压器而直接输入市电,当然安全上会降低,但不影响使用。

电路图三:
